04、队列
哈喽,大家好,我是厨子,今天给大家介绍一下数据结构里面的队列,希望能够对大家有一些帮助
完成这个文章的学习,你将收获
什么是队列,队列的特性,队列的基本操作,队列的实现方式,队列的变体,队列的应用场景等知识,下面我们逐一讲解
什么是队列
我们首先来看一下什么是队列?同样是引入一个现实中的列子,来帮助大家理解
生活中的队列
队列(Queue)是一种先进先出(First In First Out,FIFO)的数据结构。
大家肯定有过排队买票的经验,那先排队的先买,也就是我们说的先进先出
排队买票:
队列的定义
队列是一种线性数据结构,只允许在一端(队尾)插入,在另一端(队首)删除。
像栈一样,队列(queue)也是表。然而使用队列时插入在一端进行而删除在另一端进行,遵守先进先出的规则。所以队列的另一个名字是(FIFO)。
队列的基本操作
入队(enqueue):它是在表的末端(队尾(rear)插入一个元素。
出队(dequeue): 出队他是删除在表的开头(队头(front))的元素。
注:下面模型只象征着输入输出操作
具体模型
核心特点:
- 先进先出(FIFO)
- 队尾入队(enqueue)
- 队首出队(dequeue)
提到队列,就离不开栈,下面我们来看一下,栈和队列的对比,在之前的文章中,也给大家讲解了,什么是栈
队列 vs 栈
| 特性 | 队列(Queue) | 栈(Stack) |
|---|---|---|
| 原则 | FIFO(先进先出) | LIFO(后进先出) |
| 插入位置 | 队尾 | 栈顶 |
| 删除位置 | 队首 | 栈顶 |
| 生活类比 | 排队 | 叠盘子 |
| 应用 | 任务调度、BFS | 函数调用、DFS |
队列的基本操作
核心操作
这里为了让大家更好的理解,所以做了一个视频来模拟队列操作
操作示例(文字版)
队列的操作演示:
初始状态:空队列
Queue: []
1. enqueue(10):
Queue: [10]
队首 ← [10] ← 队尾
2. enqueue(20):
Queue: [10, 20]
队首 ← [10][20] ← 队尾
3. enqueue(30):
Queue: [10, 20, 30]
队首 ← [10][20][30] ← 队尾
4. front():
返回: 10
Queue: [10, 20, 30] (队列不变)
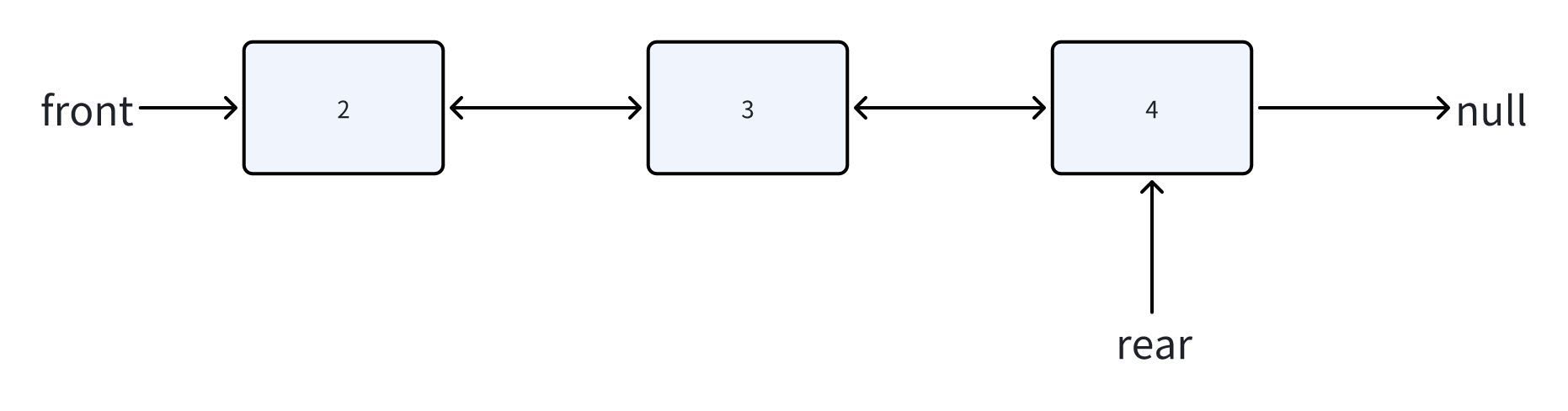
5. dequeue():
返回: 10
Queue: [20, 30]
队首 ← [20][30] ← 队尾
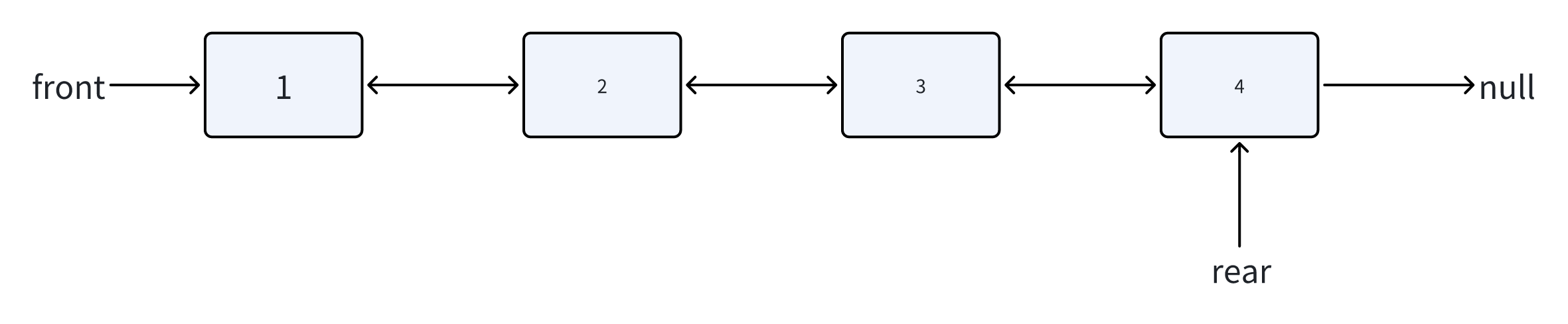
6. enqueue(40):
Queue: [20, 30, 40]
队首 ← [20][30][40] ← 队尾
7. dequeue():
返回: 20
Queue: [30, 40]
8. back():
返回: 40
Queue: [30, 40] (队列不变)
9. dequeue():
返回: 30
Queue: [40]
10. dequeue():
返回: 40
Queue: []
11. isEmpty():
返回: true
至此我们应该理解了,队列的基本原理,那下面我们来看一下队列的实现方式
队列的实现方式
基于数组的实现(循环队列)
先说一下,基于数组的实现方式,此时我们有问题了?为什么是循环队列?
普通数组队列的问题:

上面的队列,我们插入两个元素后想要继续插入元素,则会报溢出,虽然该数组并没有完全满,这种情况被称为假溢出

例如,我们在学校里面排队洗澡一人一个格,当你来到澡堂发现头部有两个空格,但是其余格子已经满了,你是去前面洗,还是等其他格子的哥们洗完再洗?
肯定是去前面的格子洗。除非澡堂的所有格子都满了,我们才会等。
所以我们用来解决假溢出的方法就是后面满了,就再从头开始,也就是头尾相接的循环,我们把队列的这种头尾相接的顺序存储结构成为循环队列。
一句话总结,循环队列是用来解决用数组模拟队列时的假溢出问题
此时你已经知道,什么是循环队列了,那我们继续对上图,进行入队操作

OK,我们继续插入了元素,这样所有空间都用上了,但是不知道大家,有没有发现另外一个问题?就是队列空和队列满的时均有 front == rear,那我们如何区分队列空还是满呢?
主要有两种方法
我们可以通过以下两种方法进行区分,
1.设置标记变量 flag; 当 front == rear 时且 flag = 0 时为空,当 front == rear 且 flag == 1 时为满
2.当队列为空时,front == rear, 当队列满时,我们保留一个元素空间,也就是说,队列满时,数组内还有一个空间(故意不放置内容)。
两种方式的具体介绍:
循环队列中,由于队头(front)和队尾(rear)指针会循环移动,当 front == rear 时可能表示队列空或满,需要通过特殊方式区分。常用两种两种常用方案:
- 标记变量法
- 增设一个布尔型标记变量
flag(初始为false)。 - 空队列:
front == rear且flag == false(初始状态或所有元素出队后)。 - 满队列:
front == rear且flag == true(当元素入队导致队尾追上队头时,将flag置为true)。 - 入队时,若操作后
front == rear,则flag = true;出队时,若操作后front == rear,则flag = false。 - 优点:队列空间可完全利用(数组大小为
n时,最多存储n个元素)。 - 缺点:需额外维护标记变量,逻辑稍复杂。
- 增设一个布尔型标记变量
- 预留空间法
- 不设标记,而是通过预留一个空元素空间区分状态。
- 空队列:
front == rear(初始状态或所有元素出队后)。 - 满队列:
(rear + 1) % maxSize == front(队尾指针的下一个位置是队头时,视为满)。 - 此时队列最大存储量为
maxSize - 1(maxSize为数组长度),始终保留一个空闲位置。 - 优点:无需额外变量,逻辑简单,实现方便。
- 缺点:浪费一个存储空间,当队列容量较小时,空间利用率略低。
两种方法各有侧重:标记变量法适合对空间利用率要求高的场景,预留空间法则更简洁直观,是实际开发中更常用的方案,下面则为预留空间法的实际示例

下面的代码为使用数组实现循环队列的简单 demo ,大家可以参考一下
#include <iostream>
#include <stdexcept>
using namespace std;
template <typename T>
class CircularQueue {
private:
T* data;
int capacity;
int frontIndex;
int rearIndex;
int count;
public:
// 构造函数
CircularQueue(int cap = 10) : capacity(cap + 1), frontIndex(0), rearIndex(0), count(0) {
data = new T[capacity];
// 注意:实际可用容量是 cap,多分配一个空间用于区分满和空
}
// 析构函数
~CircularQueue() {
delete[] data;
}
// 入队
void enqueue(const T& value) {
if (isFull()) {
throw runtime_error("队列已满");
}
data[rearIndex] = value;
rearIndex = (rearIndex + 1) % capacity;
count++;
}
// 出队
T dequeue() {
if (isEmpty()) {
throw runtime_error("队列为空,无法出队");
}
T value = data[frontIndex];
frontIndex = (frontIndex + 1) % capacity;
count--;
return value;
}
// 查看队首元素
T front() const {
if (isEmpty()) {
throw runtime_error("队列为空");
}
return data[frontIndex];
}
// 查看队尾元素
T back() const {
if (isEmpty()) {
throw runtime_error("队列为空");
}
int lastIndex = (rearIndex - 1 + capacity) % capacity;
return data[lastIndex];
}
// 判断是否为空
bool isEmpty() const {
return count == 0;
}
// 判断是否已满
bool isFull() const {
return count == capacity - 1;
}
// 获取大小
int size() const {
return count;
}
// 打印队列内容
void print() const {
cout << "Queue (front -> rear): ";
if (isEmpty()) {
cout << "empty" << endl;
return;
}
int index = frontIndex;
for (int i = 0; i < count; i++) {
cout << data[index] << " ";
index = (index + 1) % capacity;
}
cout << endl;
}
};
到此,使用数组实现循环队列的所有内容已经讲解完毕,下面我们来看一下该小节的关键点
循环队列的关键点
1. 判断队列满的条件:
// 牺牲一个空间
bool isFull() {
return (rearIndex + 1) % capacity == frontIndex;
}
// 使用 count 变量(推荐)
bool isFull() {
return count == capacity - 1;
}
2. 判断队列空的条件:
bool isEmpty() {
return frontIndex == rearIndex; // 或 count == 0
}
3. 循环索引计算:
index = (index + 1) % capacity; // 向后移动
index = (index - 1 + capacity) % capacity; // 向前移动
基于链表的实现(重点)
先来说下,使用链表实现队列的优势
- 动态大小: 不需要预先指定队列的最大容量,可以根据需要动态增长
- 高效的入队出队: 在链表的头部和尾部进行插入删除操作都是 O(1) 时间复杂度
- 内存利用: 不会浪费预分配的空间,按需分配内存
- 无溢出风险: 不会出现数组实现中的队列满的情况(除非系统内存耗尽)
链表的每个节点包含两部分:
数据域: 存储元素的值
指针域: 指向下一个节点的引用
struct Node {
int value; // 数据域
Node* next; // 指针域
Node(int val) : value(val), next(nullptr) {}
};
链表队列需要维护两个关键指针:
front(队首指针): 指向队列的第一个节点,用于出队操作
rear(队尾指针): 指向队列的最后一个节点,用于入队操作
size(大小): 记录队列中元素的个数
因为该章节为重点内容,我们来详细说一下各个操作
核心操作实现
入队操作
将新元素添加到队列末尾:
步骤:
- 创建新节点
- 如果队列为空,front 和 rear 都指向新节点
- 如果队列不为空,将新节点连接到 rear 之后,更新 rear 指针
- 增加 size

代码实现:
void enqueue(int value) {
Node* newNode = new Node(value);
if (isEmpty()) {
// 队列为空,front 和 rear 都指向新节点
front = newNode;
rear = newNode;
} else {
// 队列不为空,在队尾添加新节点
rear->next = newNode;
rear = newNode;
}
size++;
}
出队操作
从队列头部移除元素:
步骤:
- 检查队列是否为空
- 保存队首节点的值
- 将 front 指针移动到下一个节点
- 如果队列变为空,将 rear 也设为 null
- 减少 size
- 返回保存的值

代码实现:
int dequeue() {
if (isEmpty()) {
throw runtime_error("队列为空,无法出队");
}
int value = front->value;
Node* temp = front;
front = front->next;
// 如果队列变为空,rear 也要设为 nullptr
if (front == nullptr) {
rear = nullptr;
}
delete temp; // 释放内存
size--;
return value;
}
查看队首
返回队首元素但不移除:
int peek() {
if (isEmpty()) {
throw runtime_error("队列为空");
}
return front->value;
}
判空
bool isEmpty() {
return front == nullptr;
// 或者: return size == 0;
}
获取大小
int getSize() {
return size;
}
时间复杂度分析
| 操作 | 时间复杂度 | 说明 |
|---|---|---|
| enqueue | O(1) | 直接在队尾添加节点 |
| dequeue | O(1) | 直接移除队首节点 |
| peek | O(1) | 直接访问队首节点 |
| isEmpty | O(1) | 检查指针是否为空 |
| getSize | O(1) | 直接返回 size 变量 |
空间复杂度: O(n),其中 n 是队列中的元素个数
到这里大家应该完全掌握了,如何使用链表来实现队列,下面来看一下完整代码吧
完整代码实现
#include <iostream>
#include <stdexcept>
#include <vector>
using namespace std;
// 节点结构
struct Node {
int value; // 数据域
Node* next; // 指针域
Node(int val) : value(val), next(nullptr) {}
};
// 链表队列类
class LinkedListQueue {
private:
Node* front; // 队首指针
Node* rear; // 队尾指针
int size; // 队列大小
public:
LinkedListQueue() : front(nullptr), rear(nullptr), size(0) {}
~LinkedListQueue() {
clear();
}
void enqueue(int value) {
Node* newNode = new Node(value);
if (isEmpty()) {
front = newNode;
rear = newNode;
} else {
rear->next = newNode;
rear = newNode;
}
size++;
}
int dequeue() {
if (isEmpty()) {
throw runtime_error("队列为空,无法出队");
}
int value = front->value;
Node* temp = front;
front = front->next;
if (front == nullptr) {
rear = nullptr;
}
delete temp;
size--;
return value;
}
int peek() {
if (isEmpty()) {
throw runtime_error("队列为空");
}
return front->value;
}
bool isEmpty() {
return front == nullptr;
}
int getSize() {
return size;
}
void clear() {
while (!isEmpty()) {
dequeue();
}
}
vector<int> toArray() {
vector<int> result;
Node* current = front;
while (current != nullptr) {
result.push_back(current->value);
current = current->next;
}
return result;
}
void print() {
if (isEmpty()) {
cout << "队列为空" << endl;
return;
}
cout << "队列内容: ";
vector<int> arr = toArray();
for (size_t i = 0; i < arr.size(); i++) {
cout << arr[i];
if (i < arr.size() - 1) {
cout << " <- ";
}
}
cout << endl;
cout << "队首: " << peek() << ", 大小: " << size << endl;
}
};
int main() {
// 创建队列
LinkedListQueue queue;
// 入队操作
queue.enqueue(1);
queue.enqueue(2);
queue.enqueue(3);
queue.enqueue(4);
queue.print();
// 查看队首
cout << "队首元素: " << queue.peek() << endl; // 输出: 1
// 出队操作
cout << "出队: " << queue.dequeue() << endl; // 输出: 1
cout << "出队: " << queue.dequeue() << endl; // 输出: 2
queue.print();
// 继续入队
queue.enqueue(5);
queue.enqueue(6);
queue.print();
// 获取队列大小
cout << "队列大小: " << queue.getSize() << endl; // 输出: 4
// 检查是否为空
cout << "队列是否为空: " << (queue.isEmpty() ? "是" : "否") << endl; // 输出: 否
// 清空队列
queue.clear();
cout << "清空后是否为空: " << (queue.isEmpty() ? "是" : "否") << endl; // 输出: 是
return 0;
}
与数组实现的对比
| 特性 | 链表实现 | 循环数组实现 |
|---|---|---|
| 容量 | 动态,无上限 | 固定或需要扩容 |
| 入队 | O(1) | O(1),满时需 O(n) 扩容 |
| 出队 | O(1) | O(1) |
| 空间效率 | 需要额外指针空间 | 更紧凑 |
| 缓存友好性 | 较差 | 较好 |
| 随机访问 | 不支持 | 支持 O(1) |
下面我们继续来看一下,队列的变体
队列的变体
这块 STL 内都有现成的,大家直接用就行,这里简单了解就好
双端队列(Deque)
双端队列(Double-Ended Queue)允许在两端进行插入和删除。

此时我们我们有疑问,为什么使用双向链表实现双端队列?
- 双向链表的每个节点都有前驱指针(prev)和后继指针(next),可以高效地在两端进行操作。
- 在双向链表的头部和尾部进行插入、删除操作都是 O(1) 时间复杂度。
- 可以从任意一端添加或移除元素,非常适合双端队列的需求。
- 不需要预先分配空间,可以根据需要动态增长。
双向节点结构
双向链表的每个节点包含三部分:
数据域(value): 存储元素的值
前驱指针(prev): 指向前一个节点
后继指针(next): 指向下一个节点
struct DoubleNode {
int value; // 数据域
DoubleNode* prev; // 前驱指针
DoubleNode* next; // 后继指针
// 构造函数
DoubleNode(int val) : value(val), prev(nullptr), next(nullptr) {}
};
双端队列结构
双端队列需要维护三个关键属性:
front(队首指针): 指向队列的第一个节点
rear(队尾指针): 指向队列的最后一个节点
size(大小): 记录队列中元素的个数

核心操作实现
队首入队
在队列头部添加新元素 1
步骤:
- 创建新节点
- 如果队列为空,front 和 rear 都指向新节点
- 如果队列不为空:
- 新节点的 next 指向当前 front
- 当前 front 的 prev 指向新节点
- 更新 front 指针为新节点
- 增加 size
图解:

代码实现:
void enqueueFront(int value) {
DoubleNode* newNode = new DoubleNode(value);
if (isEmpty()) {
// 队列为空,front 和 rear 都指向新节点
front = newNode;
rear = newNode;
} else {
// 队列不为空,在队首添加新节点
newNode->next = front;
front->prev = newNode;
front = newNode;
}
size++;
}
队尾入队
在队列尾部添加新元素。
步骤:
- 创建新节点
- 如果队列为空,front 和 rear 都指向新节点
- 如果队列不为空:
- 新节点的 prev 指向当前 rear
- 当前 rear 的 next 指向新节点
- 更新 rear 指针为新节点
- 增加 size
图解:

代码实现:
void enqueueRear(int value) {
DoubleNode* newNode = new DoubleNode(value);
if (isEmpty()) {
// 队列为空,front 和 rear 都指向新节点
front = newNode;
rear = newNode;
} else {
// 队列不为空,在队尾添加新节点
newNode->prev = rear;
rear->next = newNode;
rear = newNode;
}
size++;
}
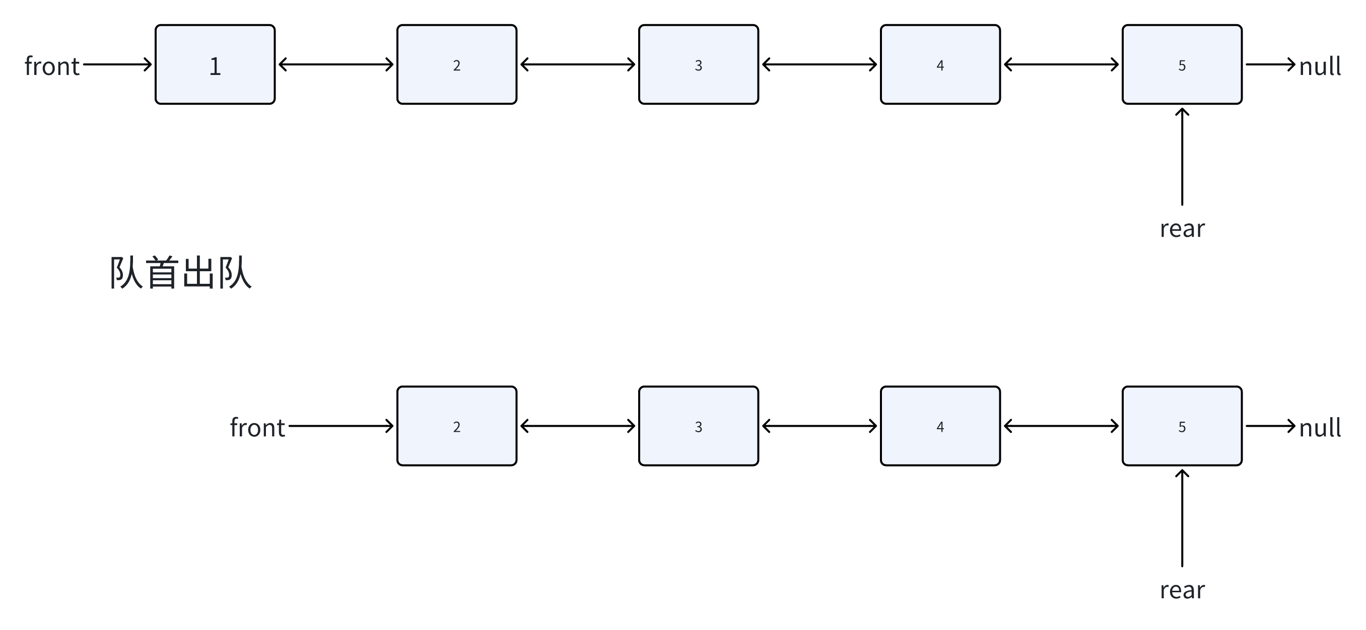
队首出队
从队列头部移除元素。
步骤:
- 检查队列是否为空
- 保存队首节点的值
- 保存要删除的节点指针
- 将 front 指针移动到下一个节点
- 如果队列变为空,将 rear 也设为 nullptr
- 如果队列不为空,将新 front 的 prev 设为 nullptr
- 释放旧节点内存
- 减少 size
- 返回保存的值
图解:

代码实现:
int dequeueFront() {
if (isEmpty()) {
throw runtime_error("队列为空,无法从队首出队");
}
int value = front->value;
DoubleNode* temp = front;
front = front->next;
if (front == nullptr) {
// 队列变为空
rear = nullptr;
} else {
// 新队首的 prev 设为 nullptr
front->prev = nullptr;
}
delete temp; // 释放内存
size--;
return value;
}
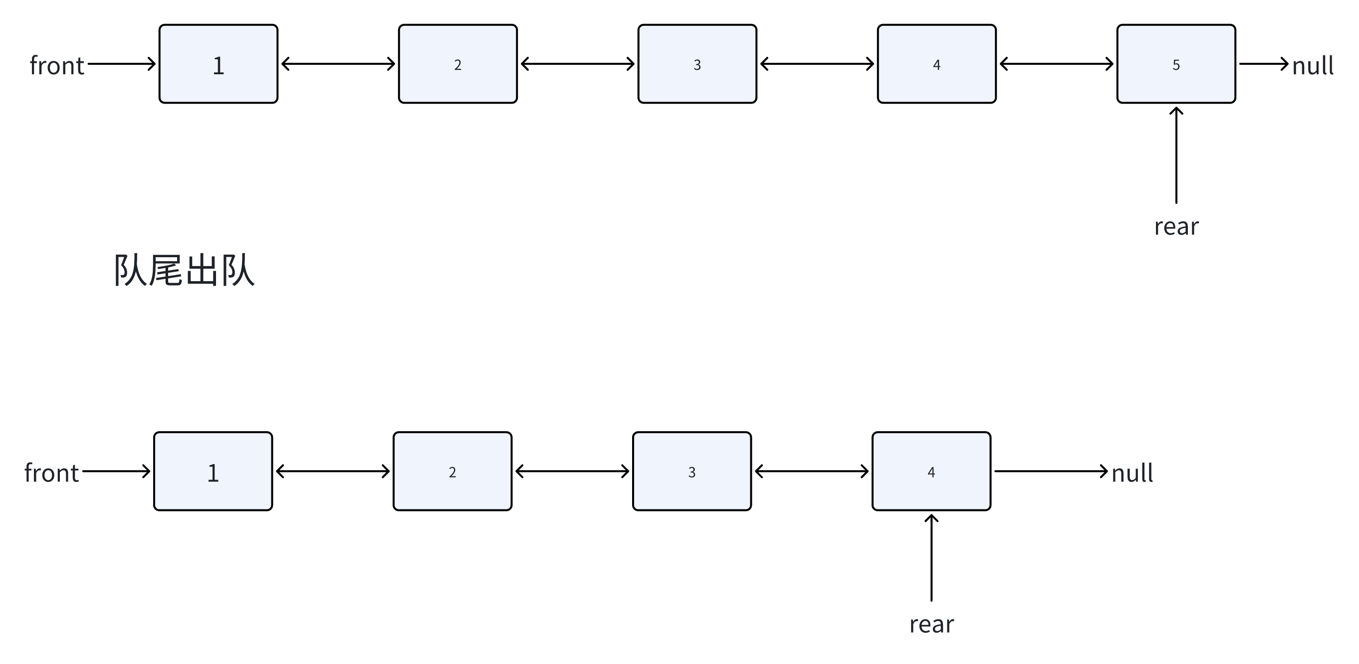
队尾出队
从队列尾部移除元素。
步骤:
- 检查队列是否为空
- 保存队尾节点的值
- 保存要删除的节点指针
- 将 rear 指针移动到前一个节点
- 如果队列变为空,将 front 也设为 nullptr
- 如果队列不为空,将新 rear 的 next 设为 nullptr
- 释放旧节点内存
- 减少 size
- 返回保存的值
图解:

代码实现:
int dequeueRear() {
if (isEmpty()) {
throw runtime_error("队列为空,无法从队尾出队");
}
int value = rear->value;
DoubleNode* temp = rear;
rear = rear->prev;
if (rear == nullptr) {
// 队列变为空
front = nullptr;
} else {
// 新队尾的 next 设为 nullptr
rear->next = nullptr;
}
delete temp; // 释放内存
size--;
return value;
}
查看队首和队尾
int peekFront() {
if (isEmpty()) {
throw runtime_error("队列为空");
}
return front->value;
}
int peekRear() {
if (isEmpty()) {
throw runtime_error("队列为空");
}
return rear->value;
}
判空和获取大小
bool isEmpty() {
return front == nullptr;
// 或者: return size == 0;
}
int getSize() {
return size;
}
时间复杂度分析
| 操作 | 时间复杂度 | 说明 |
|---|---|---|
| enqueueFront | O(1) | 直接在队首添加节点 |
| enqueueRear | O(1) | 直接在队尾添加节点 |
| dequeueFront | O(1) | 直接移除队首节点 |
| dequeueRear | O(1) | 直接移除队尾节点 |
| peekFront | O(1) | 直接访问队首节点 |
| peekRear | O(1) | 直接访问队尾节点 |
| isEmpty | O(1) | 检查指针是否为空 |
| getSize | O(1) | 直接返回 size 变量 |
空间复杂度: O(n),其中 n 是队列中的元素个数。每个节点需要额外的空间存储两个指针。
完整代码实现
#include <iostream>
#include <stdexcept>
#include <vector>
using namespace std;
// 双向节点结构
struct DoubleNode {
int value; // 数据域
DoubleNode* prev; // 前驱指针
DoubleNode* next; // 后继指针
DoubleNode(int val) : value(val), prev(nullptr), next(nullptr) {}
};
// 双端队列类
class Deque {
private:
DoubleNode* front; // 队首指针
DoubleNode* rear; // 队尾指针
int size; // 队列大小
public:
Deque() : front(nullptr), rear(nullptr), size(0) {}
~Deque() {
clear();
}
void enqueueFront(int value) {
DoubleNode* newNode = new DoubleNode(value);
if (isEmpty()) {
front = newNode;
rear = newNode;
} else {
newNode->next = front;
front->prev = newNode;
front = newNode;
}
size++;
}
void enqueueRear(int value) {
DoubleNode* newNode = new DoubleNode(value);
if (isEmpty()) {
front = newNode;
rear = newNode;
} else {
newNode->prev = rear;
rear->next = newNode;
rear = newNode;
}
size++;
}
int dequeueFront() {
if (isEmpty()) {
throw runtime_error("队列为空,无法从队首出队");
}
int value = front->value;
DoubleNode* temp = front;
front = front->next;
if (front == nullptr) {
rear = nullptr;
} else {
front->prev = nullptr;
}
delete temp;
size--;
return value;
}
int dequeueRear() {
if (isEmpty()) {
throw runtime_error("队列为空,无法从队尾出队");
}
int value = rear->value;
DoubleNode* temp = rear;
rear = rear->prev;
if (rear == nullptr) {
front = nullptr;
} else {
rear->next = nullptr;
}
delete temp;
size--;
return value;
}
int peekFront() {
if (isEmpty()) {
throw runtime_error("队列为空");
}
return front->value;
}
int peekRear() {
if (isEmpty()) {
throw runtime_error("队列为空");
}
return rear->value;
}
bool isEmpty() {
return front == nullptr;
}
int getSize() {
return size;
}
void clear() {
while (!isEmpty()) {
dequeueFront();
}
}
vector<int> toArray() {
vector<int> result;
DoubleNode* current = front;
while (current != nullptr) {
result.push_back(current->value);
current = current->next;
}
return result;
}
vector<int> toArrayReverse() {
vector<int> result;
DoubleNode* current = rear;
while (current != nullptr) {
result.push_back(current->value);
current = current->prev;
}
return result;
}
void print() {
if (isEmpty()) {
cout << "队列为空" << endl;
return;
}
cout << "队列内容(从前到后): ";
vector<int> arr = toArray();
for (size_t i = 0; i < arr.size(); i++) {
cout << arr[i];
if (i < arr.size() - 1) {
cout << " ↔ ";
}
}
cout << endl;
cout << "队首: " << peekFront()
<< ", 队尾: " << peekRear()
<< ", 大小: " << size << endl;
}
void printReverse() {
if (isEmpty()) {
cout << "队列为空" << endl;
return;
}
cout << "队列内容(从后到前): ";
vector<int> arr = toArrayReverse();
for (size_t i = 0; i < arr.size(); i++) {
cout << arr[i];
if (i < arr.size() - 1) {
cout << " ↔ ";
}
}
cout << endl;
}
};
int main() {
Deque deque;
cout << " 测试队尾入队 " << endl;
deque.enqueueRear(1);
deque.enqueueRear(2);
deque.enqueueRear(3);
deque.print();
cout << "\n 测试队首入队 " << endl;
deque.enqueueFront(0);
deque.enqueueFront(-1);
deque.print();
cout << "\n测试双向遍历 " << endl;
deque.print();
deque.printReverse();
cout << "\n 测试队首出队 " << endl;
cout << "队首出队: " << deque.dequeueFront() << endl; // 输出: -1
cout << "队首出队: " << deque.dequeueFront() << endl; // 输出: 0
deque.print();
cout << "\n 测试队尾出队 " << endl;
cout << "队尾出队: " << deque.dequeueRear() << endl; // 输出: 3
deque.print();
cout << "\n 测试混合操作 " << endl;
deque.enqueueFront(0); // 队首添加 0
deque.enqueueRear(3); // 队尾添加 3
deque.enqueueFront(-1); // 队首添加 -1
deque.enqueueRear(4); // 队尾添加 4
deque.print();
cout << "\n 测试查看操作 " << endl;
cout << "队首元素: " << deque.peekFront() << endl; // 输出: -1
cout << "队尾元素: " << deque.peekRear() << endl; // 输出: 4
cout << "队列大小: " << deque.getSize() << endl; // 输出: 6
cout << "\n 测试清空作 " << endl;
deque.clear();
cout << "清空后是否为空: " << (deque.isEmpty() ? "是" : "否") << endl; // 输出: 是
cout << "\n 测试边界情况:单元素操作 " << endl;
deque.enqueueFront(100);
deque.print();
cout << "队首出队: " << deque.dequeueFront() << endl;
cout << "队列是否为空: " << (deque.isEmpty() ? "是" : "否") << endl;
return 0;
}
双端队列是非常重要的数据结构,我们在刷算法题的时候经常用到,但是大家不需要自己定义,直接用 STL 里的即可
优先队列(Priority Queue)
优先队列不按照先进先出的顺序,而是按照优先级出队,这块大家要结合堆排序来看
优先队列(最大堆):
入队: 3, 1, 4, 1, 5, 9, 2, 6
内部结构(堆):
9
/ \
6 5
/ \ / \
1 1 4 2
/
3
出队顺序: 9, 6, 5, 4, 3, 2, 1, 1
(从大到小)
STL 优先队列
#include <iostream>
#include <queue>
using namespace std;
int main() {
// 默认是最大堆
priority_queue<int> maxHeap;
maxHeap.push(3);
maxHeap.push(1);
maxHeap.push(4);
maxHeap.push(1);
maxHeap.push(5);
while (!maxHeap.empty()) {
cout << maxHeap.top() << " "; // 5 4 3 1 1
maxHeap.pop();
}
cout << endl;
// 最小堆
priority_queue<int, vector<int>, greater<int>> minHeap;
minHeap.push(3);
minHeap.push(1);
minHeap.push(4);
while (!minHeap.empty()) {
cout << minHeap.top() << " "; // 1 3 4
minHeap.pop();
}
return 0;
}
下面简单总结一下队列的应用场景
队列的应用场景
- **任务调度:**操作系统使用队列管理进程调度。
- **广度优先搜索(BFS):**BFS 使用队列遍历图或树。
- **消息队列:**在分布式系统中,消息队列用于解耦生产者和消费者。
- **缓冲区:**队列可以用作数据流的缓冲区。





